《报业网络安全等级保护定级参考指南》11月20日正式发布实施。结合报业定级对象特点,形成了报业行业的定级实施细则。

指南依据《中华人民共和国网络安全法》、国务院 147 号令《中华人民共和国计算 机信息系统安全保护条例》、中办发[2003]27 号《国家信息化领导小组关于加强信息安全 保障工作的意见》、公通字[2004]66 号《关于信息安全等级保护工作的实施意见》、公通 字[2007]43 号《信息安全等级保护管理办法》、GB/T 22239-2019《信息安全技术 网络安 全等级保护基本要求》、GB/T 22240-2020《信息安全技术 网络安全等级保护定级指南》 及相关专业实施细则,对报业网络安全等级保护对象的定级工作提供指导。
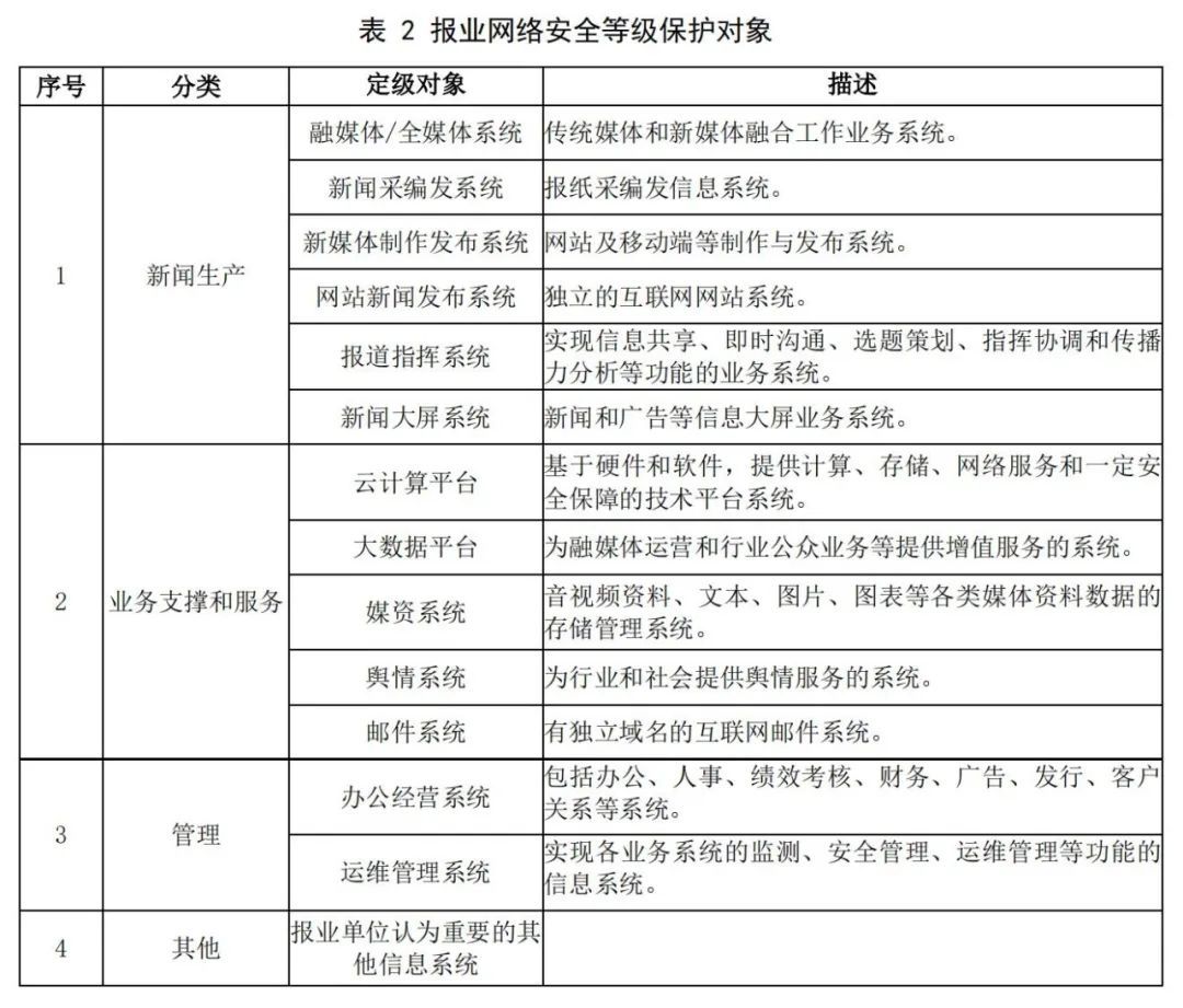
其中明确了《报业网络安全等级保护对象》和《报业网络安全等级保护定级参考》
同时还提供了很有价值的几个附件:
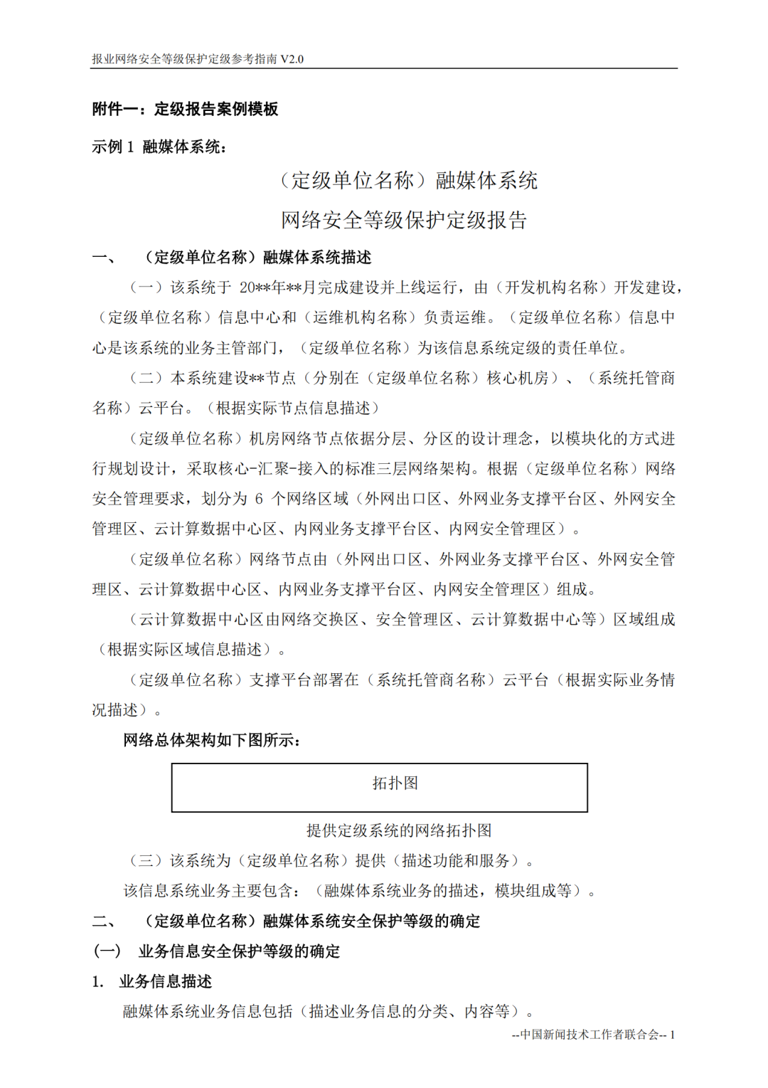
定级报告案例模板
专家评审意见模板
专家评审人员说明
对于其他行业也同样具有借鉴价值和意义,期待更多行业的定级指南和参考的发布。


定级报告案例模板



专家评审意见模板

专家评审人员说明

